
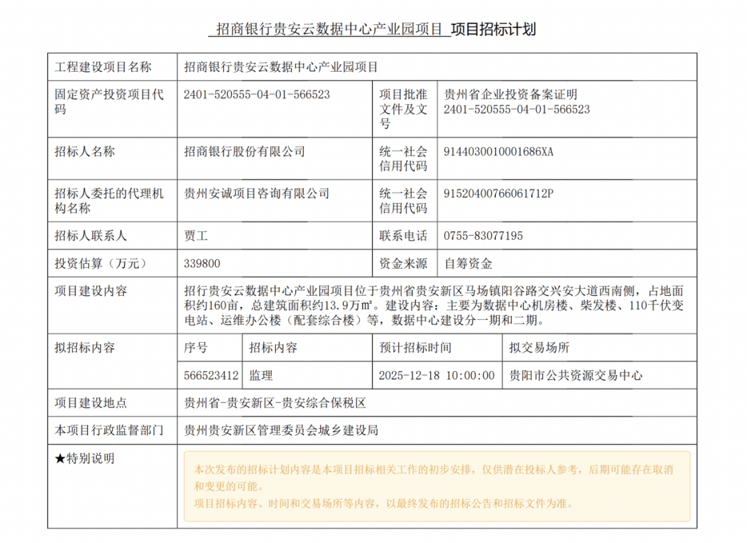
11月17日,招商银行股份有限公司发布《招商银行贵安云数据中心产业园项目》招标计划,该项目预算为339800万元。
据悉,招行贵安云数据中心产业园项目位于贵州省贵安新区马场镇阳谷路交兴安大道西南侧,占地面积约160亩,总建筑面积约13.9万㎡。
该项目建设内容主要为数据中心机房楼、柴发楼、110千伏变电站、运维办公楼(配套综合楼)等,数据中心建设分一期和二期。
万卡怎么建?液冷如何用?算电怎样协同?国产芯片如何破局?算力资产如何定价?绿电直连路径在哪?聚焦IDCC2025以及15+场论坛直击算力产业核心命题!第二十届中国IDC产业年度大典(IDCC2025)暨数字基础设施科技展(DITExpo) 以“重塑算力 破界而生”为主题,即将于12月10日-11日召开,欢迎参会。
]article_adlist-->莅临大会现场即可获得IDCC202520周年纪念礼期待与您共襄盛会!
立即扫码,免费参会↓↓↓


|文章来源:中国IDC圈
• END •精品再读
风液混合:数据中心冷却不容忽视的“中场战事”
数据中心绿电直连、直供到底怎么选?
算力中心建设月报(2025年10月)
IDC圈一周最Hot
数智出海
谷歌限电、微软“埋粪” 这就是“绿色AI”么?
自建“压力山大”,Meta将抛售超30亿美元数据中心资产
重磅:2025年上半年中国智算中心项目区域布局及主导机构分析|算力产业核心内刊股票配资系统
]article_adlist-->
海量资讯、精准解读,尽在新浪财经APP
诺亚创融提示:文章来自网络,不代表本站观点。